抗精神病药相关图表汇总
发布时间:2015-11-13 | 来源:医脉通 | 点击数:7749
精神分裂症防治指南第二版:抗精神病药相关图表汇总

以下为《精神分裂症防治指南第二版》中,涉及抗精神病药物的重要表格汇总:


一、常用抗精神病药长期治疗推荐的(口服)给药剂量


二、长效抗精神病药物在长期治疗中的推荐剂量

三、氯氮平联合增效剂治疗难治性精神分裂症患者的疗效汇总

四、抗精神病药物的常见不良反应

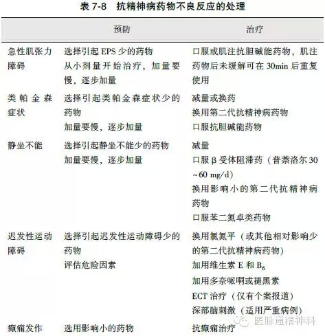
五、抗精神病药物不良反应的处理


六、美国FDA批准治疗儿童精神分裂症的抗精神病药物

七、抗精神病药物用于老年患者时的剂量推荐

八、精神科药物的FDA妊娠安全分级






